Top.Mail.Ru
Размер шрифта
Цвет фона и шрифта
Изображения
Озвучивание текста
Обычная версия сайта
Конверсайт
Разработка и продвижение сайтов на 1С-Битрикс
+7 391 204-60-83
+7 391 204-60-83
E-mail
info@conversite.ru
Адрес
г. Красноярск, ул. Ладо Кецховели 22а, офис 8-28/1
Режим работы
Пн. – Пт.: с 9:00 до 18:00
Услуги
  • Разработка сайтов
    • Одностраничные сайты
    • Корпоративные сайты
    • Интернет-магазины
    • Индивидуальный проект
    • Разработка сайта для для государственных организаций
  • SEO-продвижение сайтов
    • SEO продвижение
    • Базовая seo оптимизация
  • Настройка контекстной рекламы
    • Яндекс.Директ
  • Дополнительные услуги
    • Ускорение сайта - композитный режим 1С-Битрикс
Каталог
  • Готовые интернет-магазины
    • B2B
    • Авто
    • Бытовая техника, электроника и оборудование
    • Детские товары
    • Другое
    • Красота и здоровье
    • Мебель
    • Одежда, обувь, аксессуары
    • Подарки и сувениры
    • Продукты питания
    • Спорт, туризм, отдых
    • Строительство и ремонт
    • Товары для животных
    • Украшения, аксессуары
    • Универсальные
  • Готовые сайты
    • Landing page
    • Информационный портал
    • Каталог товаров, услуг
    • Корпоративный сайт
    • Персональный сайт
    • Универсальные
  • Для интернет-магазина
    • Другое
    • Интеграция с онлайн-кассами
    • Каталог товаров
    • Корзина, покупка
    • Курсы валют
    • Подарки, скидки
    • Работа с заказами
  • Инструменты
    • Для разработчиков
    • Контент-менеджеру
  • Интеграция
    • 1С и другие ERP
    • IP-телефония
    • SMS-шлюзы
    • Другое
    • Почтовые сервисы
    • Социальные сети
    • Торговые площадки
  • Маркетинг, реклама
    • SEO
    • Баннеры
    • Другое
    • Региональность
    • Статистика сайта
  • Мобильные приложения
  • Поддержка клиентов
    • Другое
    • Заказ звонка
    • Обратная связь
    • Онлайн-консультанты
    • Отзывы, комментарии
    • Подписки и рассылки
  • Решения для Битрикс24
    • CRM
    • Бизнес-процессы
    • Документы
    • Другое
    • Задачи
    • Импорт/экспорт
    • Инструменты
    • Сотрудники
    • Телефония
    • Чат-боты
Компания
  • Сертификаты
  • Партнеры
  • Отзывы
  • Вакансии
  • Реквизиты
  • Документы
Битрикс24
  • Битрикс24
    • Базовый
    • Стандартный
    • Професиональный
    • Энтерпрайз
Кейсы
Блог
Контакты
Конверсайт
Услуги
  • Разработка сайтов
    Разработка сайтов
    • Одностраничные сайты
    • Корпоративные сайты
    • Интернет-магазины
    • Индивидуальный проект
    • Разработка сайта для для государственных организаций
  • SEO-продвижение сайтов
    SEO-продвижение сайтов
    • SEO продвижение
    • Базовая seo оптимизация
  • Настройка контекстной рекламы
    Настройка контекстной рекламы
    • Яндекс.Директ
  • Дополнительные услуги
    Дополнительные услуги
    • Ускорение сайта - композитный режим 1С-Битрикс
Каталог
  • Готовые интернет-магазины
    • B2B
    • Авто
    • Бытовая техника, электроника и оборудование
    • Детские товары
    • Другое
    • Красота и здоровье
    • Мебель
    • Одежда, обувь, аксессуары
    • Подарки и сувениры
    • Продукты питания
    • Спорт, туризм, отдых
    • Строительство и ремонт
    • Товары для животных
    • Украшения, аксессуары
    • Универсальные
  • Готовые сайты
    • Landing page
    • Информационный портал
    • Каталог товаров, услуг
    • Корпоративный сайт
    • Персональный сайт
    • Универсальные
  • Для интернет-магазина
    • Другое
    • Интеграция с онлайн-кассами
    • Каталог товаров
    • Корзина, покупка
    • Курсы валют
    • Подарки, скидки
    • Работа с заказами
  • Инструменты
    • Для разработчиков
    • Контент-менеджеру
  • Интеграция
    • 1С и другие ERP
    • IP-телефония
    • SMS-шлюзы
    • Другое
    • Почтовые сервисы
    • Социальные сети
    • Торговые площадки
  • Маркетинг, реклама
    • SEO
    • Баннеры
    • Другое
    • Региональность
    • Статистика сайта
  • Мобильные приложения
  • Поддержка клиентов
    • Другое
    • Заказ звонка
    • Обратная связь
    • Онлайн-консультанты
    • Отзывы, комментарии
    • Подписки и рассылки
  • Решения для Битрикс24
    • CRM
    • Бизнес-процессы
    • Документы
    • Другое
    • Задачи
    • Импорт/экспорт
    • Инструменты
    • Сотрудники
    • Телефония
    • Чат-боты
Компания
  • Сертификаты
  • Партнеры
  • Отзывы
  • Вакансии
  • Реквизиты
  • Документы
Битрикс24
  • Битрикс24
    • Базовый
    • Стандартный
    • Професиональный
    • Энтерпрайз
Кейсы
Блог
Контакты
    +7 391 204-60-83
    +7 391 204-60-83
    E-mail
    info@conversite.ru
    Адрес
    г. Красноярск, ул. Ладо Кецховели 22а, офис 8-28/1
    Режим работы
    Пн. – Пт.: с 9:00 до 18:00
    Конверсайт
    +7 391 204-60-83
    +7 391 204-60-83
    E-mail
    info@conversite.ru
    Адрес
    г. Красноярск, ул. Ладо Кецховели 22а, офис 8-28/1
    Режим работы
    Пн. – Пт.: с 9:00 до 18:00
    Войти
    Конверсайт
    Телефоны
    +7 391 204-60-83
    E-mail
    info@conversite.ru
    Адрес
    г. Красноярск, ул. Ладо Кецховели 22а, офис 8-28/1
    Режим работы
    Пн. – Пт.: с 9:00 до 18:00
    Конверсайт
    • Услуги
      • Услуги
      • Разработка сайтов
        • Разработка сайтов
        • Одностраничные сайты
        • Корпоративные сайты
        • Интернет-магазины
        • Индивидуальный проект
        • Разработка сайта для для государственных организаций
      • SEO-продвижение сайтов
        • SEO-продвижение сайтов
        • SEO продвижение
        • Базовая seo оптимизация
      • Настройка контекстной рекламы
        • Настройка контекстной рекламы
        • Яндекс.Директ
      • Дополнительные услуги
        • Дополнительные услуги
        • Ускорение сайта - композитный режим 1С-Битрикс
    • Каталог
      • Каталог
      • Готовые интернет-магазины
        • Готовые интернет-магазины
        • B2B
        • Авто
        • Бытовая техника, электроника и оборудование
        • Детские товары
        • Другое
        • Красота и здоровье
        • Мебель
        • Одежда, обувь, аксессуары
        • Подарки и сувениры
        • Продукты питания
        • Спорт, туризм, отдых
        • Строительство и ремонт
        • Товары для животных
        • Украшения, аксессуары
        • Универсальные
      • Готовые сайты
        • Готовые сайты
        • Landing page
        • Информационный портал
        • Каталог товаров, услуг
        • Корпоративный сайт
        • Персональный сайт
        • Универсальные
      • Для интернет-магазина
        • Для интернет-магазина
        • Другое
        • Интеграция с онлайн-кассами
        • Каталог товаров
        • Корзина, покупка
        • Курсы валют
        • Подарки, скидки
        • Работа с заказами
      • Инструменты
        • Инструменты
        • Для разработчиков
        • Контент-менеджеру
      • Интеграция
        • Интеграция
        • 1С и другие ERP
        • IP-телефония
        • SMS-шлюзы
        • Другое
        • Почтовые сервисы
        • Социальные сети
        • Торговые площадки
      • Маркетинг, реклама
        • Маркетинг, реклама
        • SEO
        • Баннеры
        • Другое
        • Региональность
        • Статистика сайта
      • Мобильные приложения
      • Поддержка клиентов
        • Поддержка клиентов
        • Другое
        • Заказ звонка
        • Обратная связь
        • Онлайн-консультанты
        • Отзывы, комментарии
        • Подписки и рассылки
      • Решения для Битрикс24
        • Решения для Битрикс24
        • CRM
        • Бизнес-процессы
        • Документы
        • Другое
        • Задачи
        • Импорт/экспорт
        • Инструменты
        • Сотрудники
        • Телефония
        • Чат-боты
    • Компания
      • Компания
      • Сертификаты
      • Партнеры
      • Отзывы
      • Вакансии
      • Реквизиты
      • Документы
    • Битрикс24
      • Битрикс24
      • Битрикс24
        • Битрикс24
        • Базовый
        • Стандартный
        • Професиональный
        • Энтерпрайз
    • Кейсы
    • Блог
    • Контакты
    • Кабинет
    • 0 Корзина
    • +7 391 204-60-83
      • Телефоны
      • +7 391 204-60-83
    • г. Красноярск, ул. Ладо Кецховели 22а, офис 8-28/1
    • info@conversite.ru
    • Пн. – Пт.: с 9:00 до 18:00

    Документооборот. ИНТЕРВОЛГА Мини-СЭД. Согласование договоров

    Главная
    —
    Продукты
    —
    Решения для Битрикс24
    —Документооборот. ИНТЕРВОЛГА Мини-СЭД. Согласование договоров
    Документооборот. ИНТЕРВОЛГА Мини-СЭД. Согласование договоров
    600 000 ₽
    Получить консультацию
    Бесплатная установка всех модулей каталога и дополнительная гарантия 2 недели
    Документооборот. ИНТЕРВОЛГА Мини-СЭД. Согласование договоров
    Документооборот. ИНТЕРВОЛГА Мини-СЭД. Согласование договоров
    Документооборот. ИНТЕРВОЛГА Мини-СЭД. Согласование договоров
    Документооборот. ИНТЕРВОЛГА Мини-СЭД. Согласование договоров
    Документооборот. ИНТЕРВОЛГА Мини-СЭД. Согласование договоров
    Документооборот. ИНТЕРВОЛГА Мини-СЭД. Согласование договоров
    Документооборот. ИНТЕРВОЛГА Мини-СЭД. Согласование договоров
    Документооборот. ИНТЕРВОЛГА Мини-СЭД. Согласование договоров
    Документооборот. ИНТЕРВОЛГА Мини-СЭД. Согласование договоров
    Документооборот. ИНТЕРВОЛГА Мини-СЭД. Согласование договоров
    Документооборот. ИНТЕРВОЛГА Мини-СЭД. Согласование договоров
    Документооборот. ИНТЕРВОЛГА Мини-СЭД. Согласование договоров
    Документооборот. ИНТЕРВОЛГА Мини-СЭД. Согласование договоров
    Документооборот. ИНТЕРВОЛГА Мини-СЭД. Согласование договоров
    Документооборот. ИНТЕРВОЛГА Мини-СЭД. Согласование договоров
    Документооборот. ИНТЕРВОЛГА Мини-СЭД. Согласование договоров
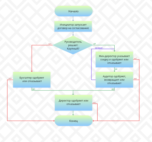
    В модуле есть 2 служебные страницы настроек в админке.

    1) Пользовательские статусы задач — необходимы для хранения связей между реальными статусами задач портала и новыми, участвующими в процессе согласования договоров. Статусы задач объединяются в типы.Типы используются в маршрутах. По-другому можно сказать, что "тип задач" — контейнер для статусов задач.

    2) Маршруты согласования — основная настройка. Модуль будет работать так, как вы настроите маршруты в меню.

    Для скачивания PDF-файла согласования на вашем сервере должен работать модуль "dom" (его нужно установить или включить в настройках PHP).
    https://www.intervolga.ru/blog/bitrix24/soglasovanie-dogovorov-v-bitriks24-mini-sed/

    Ответы на часто задаваемые вопросы вы найдете в базе знаний по модулям ИНТЕРВОЛГИ.
    При покупке модуля в поставку включается помощь ИНТЕРВОЛГИ в настройке первого процесса.

    https://www.intervolga.ru/

    Маршруты согласования договоров вы можете настроить самостоятельно по нашей инструкции в конце статьи на нашем сайте. Либо можете заказать настройку дополнительных маршрутов у нас.

    https://www.intervolga.ru/blog/bitrix24/soglasovanie-dogovorov-v-bitriks24-mini-sed/

    Также смотрите базу знаний по модулям ИНТЕРВОЛГИ с ответами на часто задаваемые вопросы.

    По вопросам технической поддержки пишите на info@conversite.ru или заполните форму

    Подробности
    Характеристики
    Адаптивный
    —
    Нет
    Композитный
    —
    Нет
    Поддержка php8
    —
    Да
    Последние обновления
    —
    04.09.2020 13:58:07
    Цена действительна только для интернет-магазина и может отличаться от цен в розничных магазинах
    Документооборот. ИНТЕРВОЛГА Мини-СЭД. Согласование договоров
    600 000 ₽
    Получить консультацию
    Бесплатная установка всех модулей каталога и дополнительная гарантия 2 недели
    • Описание
    • Как купить
    • Оплата
    • Установка
    • Техническая поддержка
    Внимание!
    Модуль также доступен в подписной модели.
    Подробнее тут:
    https://www.intervolga.ru/bitrix24/mini-sed/#price

    По вопросам приобретения модуля пишите на info@conversite.ru .

    Модуль позволяет создавать и гибко настраивать бизнес-процессы согласования договоров.

    Мини-СЭД подойдет вашей компании, если:
    - можно выделить стандартные процедуры согласования документов;
    - сотрудники готовы применять Битрикс24 как единую информационную систему.

    Мини-СЭД реализован как модуль для коробочной версии Битрикс24. В облачных версиях он недоступен. Что делать? Серьезным задачам – серьезные инструменты. Переходите в коробочную версию. ИНТЕРВОЛГА готова аккуратно перенести ваш облачный Битрикс24 в коробку без потерь данных и с минимальными простоями.

    В результате руководитель компании и юридический департамент видят всю работу с документами “как на ладони”.
    https://www.intervolga.ru/blog/bitrix24/soglasovanie-dogovorov-v-bitriks24-mini-sed/

    Закажите любой модуль у нас на сайте с бесплатной установкой и гарантией 14 дней

    Мы работаем с физическими и юридическими лицами. И предоставляем сразу два варианта оплаты.

    • Наличные. Вы подписываете товаросопроводительные документы, расплачиваетесь денежными средствами, получаете товар и чек.
    • Безналичный расчет. Принимаем карты Visa и MasterCard. Доступен при курьерской доставке.

    Ваш заказ можем доставить собственными ресурсами, при условии вашего нахождения в городе. Либо через 4 варианта доставки:

    1. Курьерская доставка. Курьерская доставка работает с 9:00 до 19:00. Когда товар поступит на склад, курьерская служба свяжется для уточнения деталей. Специалист предложит выбрать удобное время доставки и уточнит адрес.
    2. Самовывоз из магазина. Для получения заказа обратитесь к сотруднику в кассовой зоне и назовите номер.
    3. Сотрудничаем с постаматами. Срок хранения — 3 дня.
    4. Предоставляем почтовую доставку через почту России. Когда заказ придет в отделение, на ваш адрес придет извещение о посылке. Вскрывать коробку самостоятельно вы можете только после оплаты заказа.

    Дополнительная вкладка для размещения информации о товарах, доставке или любого другого важного контента. Поможет вам ответить на интересующие покупателя вопросы и развеять его сомнения в покупке. Используйте её по своему усмотрению.

    Вы можете убрать её или вернуть обратно, изменив одну галочку в настройках компонента. Очень удобно.

    • Комментарии
    • ВКонтакте
    Загрузка комментариев...
    Назад к списку
    Подписывайтесь
    на новости и акции
    Компания
    Сертификаты
    Партнеры
    Отзывы
    Вакансии
    Реквизиты
    Документы
    Услуги
    Корпоративные сайты
    Интернет-магазины
    Лендинги
    Почему Вам стоит доверить работу именно нам

    Мы являемся партнером 1С-Битрикс и Битрикс24. И обладаем всеми необходимыми компетенциями для решения задач различной сложности.

    Профиль компании на сайтах:
    профиль Конверсайт на сайте 1С-Битрикс
    +7 391 204-60-83
    +7 391 204-60-83
    E-mail
    info@conversite.ru
    Адрес
    г. Красноярск, ул. Ладо Кецховели 22а, офис 8-28/1
    Режим работы
    Пн. – Пт.: с 9:00 до 18:00
    info@conversite.ru
    г. Красноярск, ул. Ладо Кецховели 22а, офис 8-28/1
    © 2026 Конверсайт - Разработка и продвижение сайтов на 1С-Битрикс
    Политика конфиденциальности | Публичная оферта
    0

    Корзина

    Очистить корзину

    Ваша корзина пуста

    Исправить это просто: выберите в каталоге интересующий товар и нажмите кнопку «В корзину»
    В каталог
    Мы используем файлы cookie, разработанные нашими специалистами и третьими лицами, для анализа событий на нашем веб-сайте, что позволяет нам улучшать взаимодействие с пользователями и обслуживание. Продолжая просмотр страниц нашего сайта, вы принимаете условия его использования. Более подробные сведения смотрите в нашей Политике в отношении файлов Cookie .
    Принять Отклонить
    Поделиться